Manuel de l’Utilisateur Supply -> 4. Commandes et Achats -> 4.8 ACHATS: Appels d'Offres (Tenders/CFTs) et Demandes de Devis (Requests for Quotations/RFQs) -> A. LU-SU3203 Introduction
Introduction
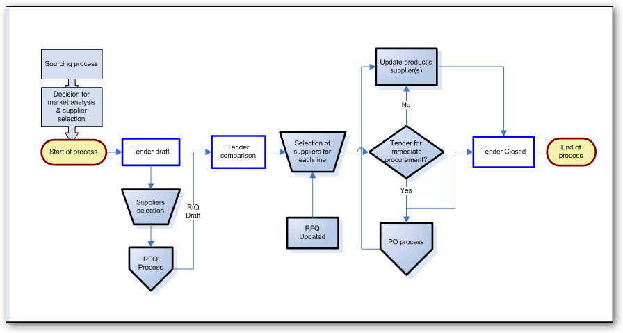
Dans UniField, un Appel d’Offres (CFT) est un document répertoriant des besoins (produits et quantités), qui est envoyé à différents fournisseurs de façon à identifier la meilleure source d’approvisionnement. Le déroulement des opérations relatives à un CFT comprend plusieurs étapes: la génération automatique des Demandes de Devis (RFQs) adressée à chacun des fournisseurs sélectionnés, la comparaison des offres faites par les fournisseurs (RFQs mises à jour en fonction du feed-back des fournisseurs), la mise à jour automatique des informations sur les fiches produits (informations provenant des fournisseurs sélectionnés) et, éventuellement, la création automatique des PO connexes (en fonction du contexte du CFT).
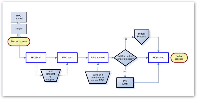
Une Demande de Devis (RFQ) est utilisée pour interroger un/des fournisseur(s) lorsque le prix d’un produit est inconnu ou pour obtenir un devis spécifique dans le cas d’achats importants, en fonction des procédures en place sur une mission.
Une RFQ peut être utilisée lorsqu’un seul devis est nécessaire. Si plusieurs RFQs doivent être faites pour un même approvisionnement, il faut recourir au processus d’Appel d’Offres, car cet outil dispose d’une fonction intégrée qui permet de demander et comparer les devis, ainsi que de créer les PO en fonction des fournisseurs sélectionnés.

Processus d’Appel d’Offres (CFT)

Processus de Demande de Devis (RFQ)