Skip to content
Home
Finance
Manuel de l’Utilisateur Finance
1. Général Finance
2. Configurations Finance.
3. Paiements
4. Imports – Gestion des Ressources Humaines, Dépenses du Siège et Budgets.
5. Outils de Recherche, Correction, Clôture comptable.
6. Gestion des Bailleurs.
Suivi des Modifications Finance
Finance User Manual ENG
1. General Finance_EN
2. Finance Configurations.
3. Payments.
4. Imports
5. Searching, Correcting and Closing.
6. Donor Management
Track Changes
Finance System Documentation
System Architecture
Finance Settings
Horizontal and Vertical Integration
Accounting Features
Specific Accounting Behaviours
Reporting
Track Changes – Finance System Documentation
Supply
Supply User Manual ENG
1. General Supply
2. Supply Configurations.
3. Products
4. Procurement.
5. Warehouse
Track Changes
Manuel de l’Utilisateur Supply
1. Général Supply
2. Configuration Supply FR
3. Produits
4. Commandes et Achats
5. Entrepôt
6. Suivi des Modifications Supply
Supply System Documentation
Introduction and Glossary
Products
Configuration and set up of Supply in Unifield
User Interface Functionalities
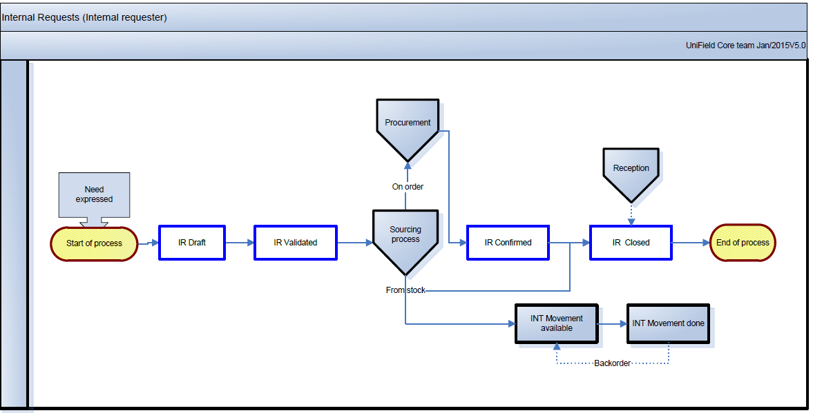
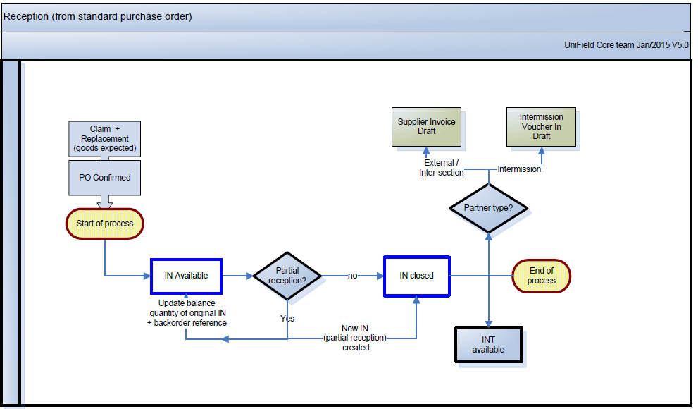
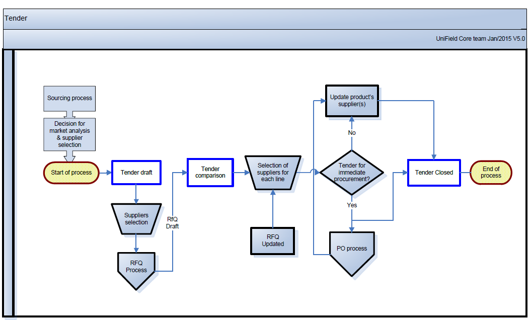
Supply Object flows
Supply Stand-alone Objects
Vertical Integration
Kits
Assets
Reports
Third-party Integration
Supply Annex
IT
IT Manual
1. Installation / Un-installation of an Instance
2. Initial setup
3 User Management
4. Synchronization
5 Synchronization Instance Monitoring
6. Upgrading the Instance
7. Setup a New Language
8. Procedures for Backup / Restore
9. How to Create a Sand box
10. Troubleshooting
11. Automated tools
12. IT Frequently Asked Questions
13. Annexes.
Track Changes – IT
IT Procedures
Procedure To Migrate a UniField Instance
Disaster Recovery Procedure for UniField Servers
PROCEDURE – Production instance creation
Procedure To Decommission an Instance
IT Services
IT FAQs
Cross Functional
DIGITAL SIGNATURE
Release Notes
Supply Annex
Supply
Annex
We use cookies to ensure that we give you the best experience on our website. If you continue to use this site we will assume that you are happy with it.
Ok
Privacy policy