Manuel de l’Utilisateur Supply -> 4. Commandes et Achats -> 4.6 ACHATS: Bons de Commande (Purchase Orders - POs) - Généralités -> A. LU-SU3201 Introduction
Introduction
Un Bon de Commande (PO) est utilisé pour s’approvisionner auprès d’une source externe à l’instance. Un PO peut être adressé à différents types de partenaires: internes, inter-missions ou inter-sections (le PO passera par le moteur de synchronisation), externes ou ESC (le PO ne passera pas par le moteur de synchronisation).
![]() |
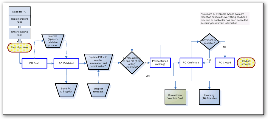
| Processus de traitement d’un Bon de Commande vers un fournisseur externe ou un ESC |
![]() |
| Processus de traitement d’un Bons de Commande vers un fournisseur interne, inter-section ou inter-mission |
Le type de commande peut être:
Normal: PO régulier qui doit être adressé à un fournisseur spécifique qui peut être interne, inter-mission, inter-section, externe ou un ESC.
Liste d’Achats: PO non adressé à un fournisseur spécifique, généralement utilisé pour un achat de produits sur le marché local réalisé avec une avance en espèces (avance opérationnelle). Par défaut, une liste d’achats est adressée au “local market” mais cela peut être modifié si besoin.
Bon de Commande Directe: PO adressé par une instance auprès du fournisseur final (qui doit être un partenaire externe ou un ESC), mais livré directement par ce fournisseur à une autre instance (celle d’où provient la demande initiale). Notez qu’un DPO ne peut pas être créé manuellement mais seulement à travers l’OST.
Donation en Nature: Approvisionnement gratuit provenant d’un partenaire externe (e.g. plumpy-nut donné par le PAM pour un programme nutritionnel). Il n’y a pas de facture, mais un certificat de donation sera requis et les produits seront valorisés. Il s’agit d’un PO avec un flux comptable particulier (écritures comptables hors bilan, enregistrées dans un journal extracomptable appelé “Journal des donations en nature”).
Prêt: PO de A à B (A cherche à emprunter des produits à B). En contrepartie, un PO de B à A est créé automatiquement pour le retour de la marchandise. Il n’y a pas d’impact en finance pour la partie prêteuse car les produits seront retournés.
Donation normale et Donation avant expiration: Ces types de POs (qui doivent impliquer un partenaire interne) sont généralement générés par synchronisation depuis un FO créé sur l’instance donneuse.
La catégorie de la commande peut être:
Médical: pour des produits médicaux.
Logistique: pour des produits logistiques.
Service: pour des produits dont le type est “Service avec Réception” et qui seront réceptionnés automatiquement dans la zone virtuelle “Service”.
Transport: pour des produits dont le type est “Service avec Réception” et cochés comme produits “Transport” dans leur fiche produit.
Autre: en cas de commande incluant des produits de différentes natures.
Lorsque la catégorie de la commande et les produits introduits ne sont pas conformes, un message d’avertissement non-bloquant sera affiché.
![]() |
| Message d’avertissement si la catégorie de la commande et un produit introduit ne sont pas conformes. |
Introduire une Distribution Analytique est obligatoire pour pouvoir valider un PO. La Distribution Analytique (DA ou AD pour “Analytical Distribution”) est un ensemble d’informations financières utilisées en comptabilité analytique pour classifier les dépenses relatives à l’approvisionnement. L’AD inclut une destination (raison pour l’achat) et un centre de coût (généralement l’activité pour laquelle les produits achetés seront utilisés). L’AD est obligatoire dans le système pour processer tous les POs sauf les POs de type prêt, donation en nature, donation normale et donation avant expiration. Pour ces cas particuliers, vérifiez dans les procédures de votre section pour savoir si et comment une AD doit être ajoutée.
Les comptes analytiques permettent à MSF de suivre les recettes et dépenses par projet, afin de fournir des données précises dans ses rapports destinés aux bailleurs de fonds.
Les codes d’AD doivent être alloués selon plusieurs arbres analytiques. En langage financier UniField, ils sont appelés catégories de comptes. Ces catégories (de distribution Analytique) sont:
- Destination (opérations, support, staff national, staff expatrié)
- Centre de coût (OC / Mission / Projet/ Activité)
L’AD de chaque ligne de commande (ou pour le PO entier si elle est identique sur chaque ligne) doit être ajoutée sur chaque PO. Comme la création de PO est une tâche liée à l’approvisionnement, celle-ci doit être ajoutée par une personne de ce département. Cependant, les informations concernant la sélection des codes d’AD devant être utilisés doivent provenir du propriétaire du budget ou des finances, au moment de la demande. En effet, il est de leur responsabilité de fournir ces informations à l’équipe d’approvisionnement pour leur faciliter le travail. De même, il est de la responsabilité de la personne qui autorise le PO de vérifier que l’AD introduite est correcte, et ce, avant que le PO ne soit autorisé et validé.
Si un PO doit être envoyé à un partenaire inter-mission (i.e. un autre pays), un centre de coût inter-mission particulier devra être introduit dans l’AD de ce PO.

Pour un type de partenaire Interne(Interne, Inter-mission ou Inter-section) il ne devrait pas être possible de mettre à jour la devise ( seule la devise présente dans la fiche partenaire est autorisée – voir Chapitre 2 Configuration/ -LU-SU1102 Partenaires(Clients et Fournisseur)/ B. Comment créer un nouveau partenaire).
Les partenaires Internes peuvent désormais être configurés avec une devise locale permettant des flux PO/FO entre instances de même mission en devise locale. Le pré-requis étant que tous les partenaires internes d’une mission soient configurés avec la même devise (locale ou non), sinon les PO/FO ne seront pas synchronisés.
Un processus adéquat doit être mis en place si le changement de devise doit être fait au sein d’une mission. Il est recommandé de changer la devise des partenaires internes de la COO à un moment où il n’y a pas de PO/FO en attente dans la sync entre le projet et la COO (c’est-à-dire que PO et FO sont créés avant le changement de devise de partenaire interne).
Les PO doivent être signés et approuvés sur papier avant d’être validés dans le système. L’AD est obligatoire pour pouvoir valider un PO.


